关于进一步深化税务领域“放管服”改革 培育和激发市场主体活力若干措施的通知

浏览量:490 / 发布时间:2021-11-01

国家税务总局

关于进一步深化税务领域“放管服”改革 培育和激发市场主体活力若干措施的通知

税总征科发〔2021〕69号


国家税务总局各省、自治区、直辖市和计划单列市税务局,国家税务总局驻各地特派员办事处,局内各单位:

为深入贯彻全国深化“放管服”改革着力培育和激发市场主体活力电视电话会议精神,认真落实中办、国办印发的《关于进一步深化税收征管改革的意见》要求,税务总局决定推出15条新举措,进一步深化税务领域“放管服”改革,助力打造市场化法治化国际化营商环境。

一、降低制度性交易成本,进一步激发市场主体活力

牢固树立促进提升纳税人遵从意愿和遵从能力的现代税收征管理念,厘清征纳双方权责边界,继续推进减事项、减流程、减资料,进一步为市场主体松绑减负、增强动力。

(一)依法明晰纳税人权利义务。修改完善关于纳税人权利与义务的公告,明确纳税人办税缴费过程中所享有的权利和应尽的义务,帮助纳税人及时、准确地完成办税缴费事宜,税务机关依法合理为纳税人自主履行纳税义务提供便捷服务,提升税法遵从便利度。

(二)简化税费优惠享受程序。简化土地增值税免税事项办理,由事前备案改为纳税人自行判别、自主申报享受、相关资料留存备查。落实好简化企业享受研发费用加计扣除政策辅助账的措施,便利符合条件的企业享受相关优惠政策。

(三)扩大企业跨省迁移办理程序试点。对于纳税信用级别为A级、B级的企业,因住所、经营地点在京津冀、成渝地区双城经济圈区域内跨省(市)迁移涉及变更主管税务机关的,对于符合条件的企业,迁出地税务机关即时将企业相关信息,推送至迁入地税务机关,迁入地税务机关自动办理接入手续,企业原有纳税信用级别等资质信息、增值税期末留抵税额等权益信息可予承继。

(四)持续推进减证便企利民。通过信息共享、部门协查等方式,推动2021年底前再取消一批税务证明事项。编制发布税务证明事项清单,逐项列明设定依据、开具单位、办理指南等,清单之外不得向纳税人索要证明。

(五)推行税收事项容缺办理。编制发布税收事项容缺办理清单,在风险可控的前提下,对清单内事项主要资料齐全、次要资料欠缺时,纳税人承诺“先办后补”后可以容缺办理,并在规定时限内补齐欠缺资料。税务部门采取随机抽查、动态监控等方式,强化容缺办理税收事项的事后监管。

二、优化税务执法和监管,维护公平公正税收环境

运用法治思维和法治方式深化改革,严格规范公正文明执法,深入转变税收征管方式,促进依法纳税和公平竞争。

(六)持续优化税务执法方式。研究制定税务“首违不罚”规则,严格执行“首违不罚”清单。积极推进集体审议、文书说理等制度,切实规范行使税务行政处罚裁量权。

(七)严格规范税务执法行为。深入推进行政执法信息网上录入、执法程序网上流转、执法活动网上监督、执法结果网上查询,进一步提升税务执法透明、规范、合法、公正水平,全面提高税务执法效能。

(八)加强税务执法区域协同。推进区域间税务执法标准统一,2021年底前推动实现京津冀、长三角、成渝地区双城经济圈区域内执法信息互通、执法结果互认,更好服务国家区域协调发展战略。推进长三角地区涉税风险信息共享,统筹开展对长三角区域的跨省经营企业税收风险应对。

(九)严格执行关联申报要求。认真落实《国家税务总局关于完善关联申报和同期资料有关事项的公告》(2016年第42号),企业与其他企业、组织或者个人之间,一方通过合同或其他形式能够控制另一方的相关活动并因此享有回报的,双方构成关联关系,应当就其与关联方之间的业务往来进行关联申报。

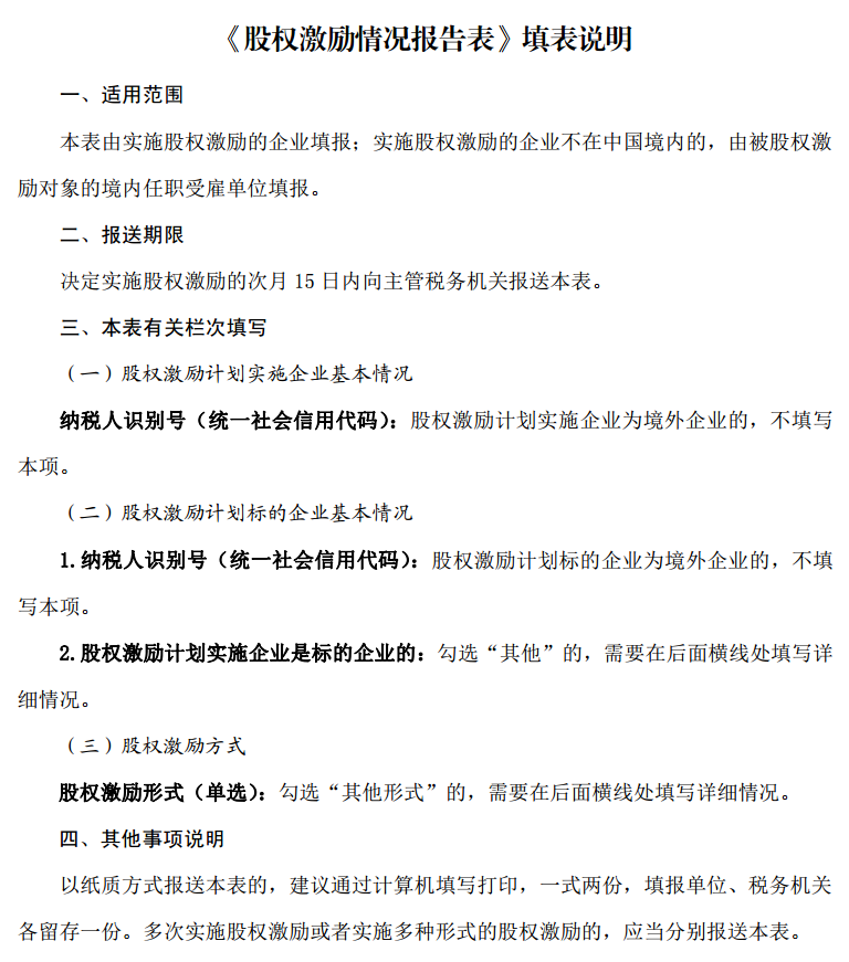
(十)加强股权激励个人所得税管理。严格执行个人所得税有关政策,实施股权(股票,下同)激励的企业应当在决定实施股权激励的次月15日内,向主管税务机关报送《股权激励情况报告表》(见附件),并按照《财政部 国家税务总局关于个人股票期权所得征收个人所得税问题的通知》(财税〔2005〕35号)、《财政部 国家税务总局关于完善股权激励和技术入股有关所得税政策的通知》(财税〔2016〕101号)等现行规定向主管税务机关报送相关资料。股权激励计划已实施但尚未执行完毕的,于2021年底前向主管税务机关补充报送《股权激励情况报告表》和相关资料。境内企业以境外企业股权为标的对员工进行股权激励的,应当按照工资、薪金所得扣缴个人所得税,并执行上述规定。

三、持续提升办税缴费便利度,优化税收营商环境

坚持以纳税人缴费人为中心,充分应用互联网、大数据等现代信息技术创新服务方式,进一步完善便企利民服务措施,更好满足纳税人缴费人合理需求。

(十一)优化税费优惠政策直达快享机制。完善税费优惠政策与征管操作办法同步发布、同步解读机制,各税费种优惠政策出台的同时,发布征管操作办法,优化征管信息系统,增强政策落实的及时性、确定性、一致性。

(十二)优化税收政策确定性服务。优化12366热点问题快速响应机制,对于复杂涉税咨询问题快速答复,提升税收政策确定性服务水平。聚焦重大复杂涉税事项,逐步提供智能高效、高端精准的大企业纳税服务。

(十三)提升电子税务局服务水平。推动电子税务局实现政策速递精准推送。加强纳税人端办税软件整合,建设全国规范统一的电子税务局移动端。

(十四)持续提升退税电子化水平。依托电子税务局,探索部分退税业务由税务机关自动推送退税提示提醒,纳税人一键确认、在线申请、在线退税。

(十五)推进常规信息“最多报一次”。大力推动涉税涉费数据“一次采集、共享共用”,对于税务部门已采集过或通过其他部门共享获取的数据,不再要求纳税人缴费人重复报送。

各级税务机关要进一步完善深化“放管服”改革、优化税收营商环境工作机制,结合实际细化责任分工和步骤安排,确保各项措施及时落地见效。要不断总结经验做法,围绕纳税人缴费人合理需求,持续创新便企利民的服务管理新措施,进一步培育和激发市场主体活力,更好服务高质量发展。

附件:股权激励情况报告表


国家税务总局

2021年10月12日




附件:股权激励情况报告表

微信图片_20211102095150

微信图片_20211102095212



内容来源:国家税务总局